Em produção produto solo · web app · matching geolocalizado · março 2026

Mercado das Figurinhas

Um produto solo, funcional e em produção para transformar a troca de figurinhas da Copa 2026 em um fluxo simples: marcar o álbum, encontrar colecionadores próximos e combinar trocas pelo WhatsApp.

mercadodasfigurinhas.com.br
Floriano Silva

Publicado por

Floriano Silva

Resumo do projeto
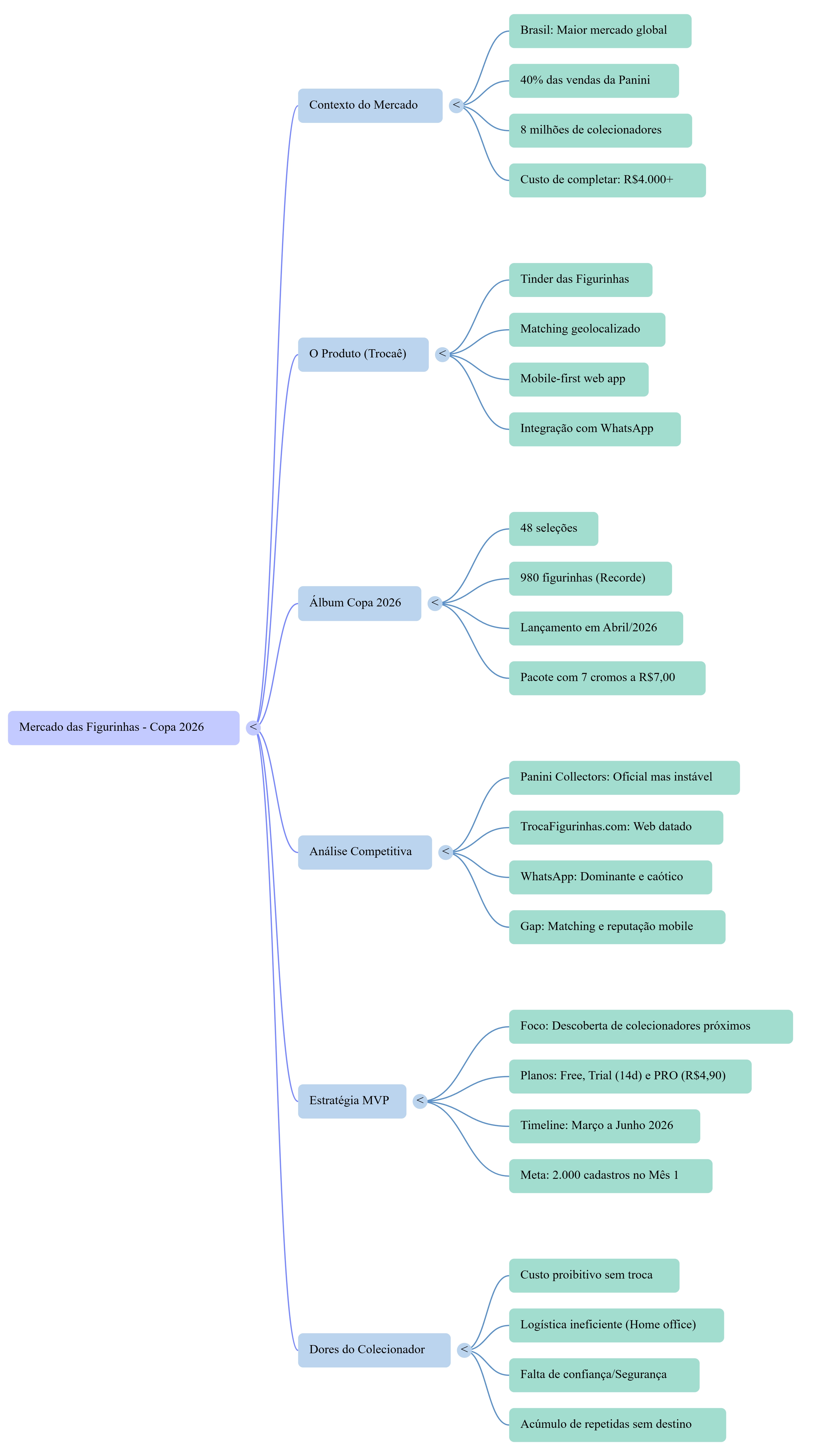
Situação: Copa 2026 com álbum recorde de 980 figurinhas, custo crescente e trocas organizadas via grupos de WhatsApp caóticos, sem matching estruturado.
Tarefa: Criar um produto capaz de conectar colecionadores por proximidade geográfica, cruzar catálogos automaticamente e facilitar o contato para trocas presenciais.
Ação: Fiz desk research, defini problema e hipótese de produto, construí MVP funcional com catálogo de 980 figurinhas, matching geolocalizado, billing Stripe, autenticação completa e fluxo de WhatsApp contextual, com apoio de IA.
Resultado: Produto funcional em produção: login, 980 figurinhas reais, matching geolocalizado, WhatsApp contextual, Stripe em produção (R$9,99/mês), Resend, Analytics, Clarity e domínio próprio.
980
figurinhas no álbum da Copa 2026, recorde histórico da Panini
R$4k+
custo estimado para completar sem trocar figurinhas em 2026
40%
do mercado global da Panini é Brasil, o maior mercado do mundo

Contexto

A ideia veio de uma dor simples.

Colecionar figurinhas sempre foi uma atividade social. A troca é o ritual. Mas a organização das trocas nunca evoluiu: grupos de WhatsApp caóticos, listas em texto que se perdem, fotos de repetidas postadas sem contexto, e nenhuma forma de saber quem, perto de você, tem exatamente o que falta.

A hipótese era que o problema não estava em registrar figurinhas. Checklists já existiam. O gap estava na descoberta: encontrar quem perto de mim tem o que preciso e aceita o que tenho repetido. A Copa 2026, com o maior álbum da história e um custo crescente para completar sem trocar, tornava esse o momento certo para construir.

Mercado das Figurinhas

Pesquisa de mercado

O mercado era grande. A solução boa, inexistente.

O desk research confirmou o que a intuição apontava: grande demanda, sem produto estruturado para atender. O Brasil consome cerca de 40% das figurinhas da Panini no mundo. Com 48 seleções e 980 figurinhas, a Copa 2026 criaria um mercado de trocas sem precedentes, sem nenhum produto dominante resolvendo matching por proximidade.

Mercado bilionário

O Brasil responde por ~40% das vendas globais da Panini. Em 2022, uma distribuidora em Curitiba faturou R$60 milhões apenas com álbuns da Copa do Qatar.

Álbum recorde

980 figurinhas, 48 seleções, pacotes com 7 unidades a R$7. Completar sem trocar pode custar entre R$4.000 e R$5.000, tornando a troca economicamente necessária.

WhatsApp como canal natural

Centenas de grupos regionais surgiram na Copa 2022. Mães criavam grupos para os filhos. O comportamento de troca já existe. Faltava a camada de descoberta antes do contato.

Gap real de produto

O mercado tinha vários checklists, mas nenhum produto resolvendo matching por proximidade. Não era problema de demanda. Era problema de descoberta.

Mobile first, sem app

88,9% dos brasileiros com 10+ anos têm smartphone. Uma plataforma web eliminava a barreira de download: mais rápida para lançar, mais acessível para validar.

Janela temporal clara

Álbum lançado em abril/2026, Copa de junho a julho. Uma janela curta e previsível. O produto precisava provar valor rápido antes de pedir esforço demais.

A proximidade é o fator decisivo. Não é problema de demanda: é problema de descoberta.

O foco único do MVP ficou claro:

  • 1 O usuário precisa descobrir quem perto dele tem as figurinhas que faltam e aceita as suas repetidas. Tudo mais é backlog.
  • 2 Se colecionadores próximos conseguirem cruzar repetidas e faltantes automaticamente, vão ter mais chance de combinar trocas e reduzir o custo de completar o álbum.
  • 3 Em um mercado sazonal com janela curta, o produto precisa mostrar valor antes de pedir cadastro completo ou configuração demais.

Escopo do MVP

Saber cortar é metade do produto.

O MVP foi reduzido ao menor fluxo capaz de entregar valor: criar conta, marcar figurinhas, encontrar matches próximos e abrir uma conversa no WhatsApp. Tudo que aumentava complexidade sem provar melhor a hipótese central ficou fora.

Dentro do MVP

  • Login com Google OAuth + email e senha
  • Cadastro com confirmação de e-mail
  • Recuperação de senha
  • Perfil com localização e raio de busca
  • Catálogo completo com 980 figurinhas reais
  • Marcação de tenho, repetida e preciso
  • Matching por proximidade geolocalizada
  • Contato via WhatsApp com mensagem contextual
  • Histórico e status de trocas
  • Notificações em tempo real
  • Planos FREE / TRIAL 3 dias / PRO R$9,99/mês
  • Stripe Checkout + Portal + Webhook
  • E-mail transacional com Resend
  • Analytics + Microsoft Clarity

Fora do MVP

  • Chat interno (WhatsApp resolve)
  • Mapa interativo com pins de usuários
  • Marketplace de compra e venda
  • Gamificação e badges
  • App nativo (iOS / Android)
  • Dark mode
  • Multi-álbum (Brasileirão, Champions etc.)
  • Feed social e timeline de atividades
  • Reputação avançada
  • Upload de foto das figurinhas
  • Notificações push nativas
  • Modo feira de troca para eventos

Decisões de produto

Cinco apostas que moldaram o produto.

1

WhatsApp em vez de chat interno

O produto não precisava substituir o canal onde as trocas já aconteciam. Precisava organizar a etapa anterior. O sistema gera uma mensagem específica com contexto da troca (quem oferece o quê, quem recebe o quê) e transfere a conversa para o WhatsApp. Menos complexidade técnica, mais naturalidade para o usuário.

2

Web app mobile-first, não app nativo

Sem barreira de download, menor custo de desenvolvimento, mais rápido para lançar e testar. Em um produto sazonal com janela curta, a velocidade de chegada ao usuário valia mais do que a experiência nativa.

3

Matching por geolocalização com raio configurável

Troca de figurinha é uma ação presencial. A distância não podia ser filtro secundário. Precisava ser o critério central. O usuário define um raio (0–100 km) e o sistema respeita esse limite. O banco recebeu constraint para garantir consistência mesmo em edições diretas.

4

Modelo freemium: FREE / TRIAL / PRO

Entrada gratuita sem barreira, trial de 3 dias com tudo ilimitado para mostrar o valor real do produto, e PRO a R$9,99/mês para quem quer usar sem limite. O paywall aparece no contato com o match, o momento em que o valor é mais claro.

5

IA como suporte operacional, não substituta de decisão

Claude Code e Codex aceleraram implementação, debugging e refatoração. As decisões de produto, escopo, UX, modelo de negócio, priorização e critérios de aceite foram humanas. Trabalhar com IA exigiu mais clareza de contexto e documentação, não menos.

Processo

Da oportunidade ao produto em produção.

O projeto seguiu ciclos curtos de build-test-iterate. Cada rodada adicionava uma camada de produto ou corrigia um problema encontrado em uso real.

Março 2026

Pesquisa, definição e primeira estrutura

  • Desk research: mercado, concorrentes, comportamento do colecionador
  • PRD com escopo, fluxos, regras de negócio e métricas do MVP
  • Definição da stack: Next.js, TypeScript, Neon, Prisma, Auth.js, Stripe, Resend, Vercel
  • Primeira landing page e estrutura base do produto
  • Login com Google OAuth e fluxo inicial do dashboard

Abril / início de maio 2026

Catálogo, matching e identidade visual

  • 980 figurinhas reais da Copa 2026 no banco (seed com dados oficiais da Panini)
  • Grid de catálogo reorganizado por seleção, ciclo tenho → repetida → preciso
  • Algoritmo de matching por modelo implícito: cruza o que o usuário não tem com o que o outro tem repetido
  • Páginas Matches e Trocas unificadas com abas
  • Emojis substituídos por ícones reais com lucide-react
  • Logos e favicon do produto em SVG e WebP
  • Stripe configurado em produção: checkout, portal e webhook
  • Preço PRO ajustado para R$9,99/mês, trial reduzido para 3 dias
  • Domínio mercadodasfigurinhas.com.br configurado

Maio 2026

Autenticação completa, segurança e estabilidade

  • Login por email e senha com hash scrypt e parâmetros versionados
  • Cadastro com confirmação de e-mail via Resend e modelo PendingRegistration
  • Recuperação de senha com tokens SHA-256, expiração calculada no banco
  • WhatsApp contextual: mensagem personalizada com nome, time e número de cada figurinha
  • Regra de rematch: usuário só volta a dar match após atualizar o catálogo
  • Notificações em tempo real com polling a cada 60s e rollback otimista
  • Mapa de raio próprio (sem Leaflet) com tiles do OpenStreetMap
  • Upload e otimização de avatar (256×256, base64)
  • Modal pós-confirmação de troca com lista do que foi trocado
  • Cache na query de matching com TTL de 5 minutos
  • Domínio verificado no Resend: DKIM, SPF e MX

Interface

Telas construídas para reduzir fricção.

O foco foi mostrar valor rápido, dar controle do álbum e conduzir o usuário ao contato quando existir compatibilidade real. Complexidade evitada em favor de clareza de fluxo.

Landing page do Mercado das Figurinhas
Tela inicial do produto
Catálogo com 980 figurinhas
Tela de matches por proximidade

Core loop

Como o produto funciona.

O produto funciona em loop: quanto mais o usuário atualiza o catálogo, mais preciso fica o matching. O catálogo vira o ativo principal. Cada figurinha marcada como repetida é uma potencial troca com alguém próximo.

1

Cria conta

Google OAuth ou email e senha com confirmação. Trial de 3 dias com acesso completo começa após confirmação do e-mail.

2

Completa perfil

Informa localização via CEP, define raio de busca (0–100 km) com mapa visual e número de WhatsApp.

3

Marca figurinhas

Catálogo completo com 980 figurinhas organizadas por seleção. Ciclo de status: Preciso → Tenho → Repetida → Preciso.

4

Busca matches

Sistema cruza catálogo com outros colecionadores dentro do raio definido. Ordena por número de figurinhas em comum. Matching usa modelo implícito: considera como precisa tudo que o usuário ainda não tem.

5

Analisa a troca possível

Vê o que cada um oferece e recebe. Usuários do plano FREE enxergam os matches mas não acessam o contato.

6

Abre o WhatsApp

Mensagem já vem preenchida com contexto: nome do colecionador, figurinhas que ele oferece e que vai receber, por nome, time e número.

7

Confirma a troca

Após combinar fora da plataforma, marca a troca como concluída. O sistema solicita atualização do catálogo e só libera novo match após isso.

Stack técnica

Escolhida para operar um produto real sozinho.

A stack foi escolhida para equilibrar velocidade, custo baixo e capacidade de operar um produto real de forma solo. Todos os serviços têm planos gratuitos ou acessíveis, integração madura e boa documentação. Condição necessária para um projeto sem equipe de engenharia dedicada.

Next.js 16 Framework · App Router
TypeScript Linguagem · strict mode
Tailwind CSS v4 Estilos + shadcn/ui
Neon PostgreSQL Banco · serverless
Prisma 7 ORM + HTTP adapter
Auth.js v5 Autenticação · Google + credenciais
Stripe Pagamentos · checkout + webhook
Resend E-mail transacional
Vercel Deploy · auto-deploy via GitHub
TanStack Query v5 Data fetching client-side
Zod v4 Validação de dados
Analytics + Clarity Métricas + sessões gravadas

IA no processo

Acelerador operacional, não substituto de decisão.

Claude Code e Codex aceleraram a implementação. Debugging, refatoração, revisão de tipos, geração de documentação. As decisões de produto continuaram com o humano. Trabalhar com IA exigiu mais clareza de contexto e critérios de aceite, não menos.

IA usada para

  • Quebrar tarefas complexas em steps menores
  • Implementar features com base em spec clara
  • Debugging de Auth.js, Stripe e Neon adapter
  • Refatoração e limpeza de código
  • Avaliação de edge cases
  • Geração de documentação operacional
  • Revisão de consistência de tipos TypeScript

Decisões humanas

  • Definição e recorte do problema
  • Escopo e priorização do MVP
  • Arquitetura de produto e UX
  • Modelo de negócio e pricing
  • Critérios de aceite e QA
  • Estratégia de lançamento
  • Trade-offs técnicos com impacto de produto

Produto hoje

Funcional em produção, pronto para lançamento público.

Landing no domínio próprio
Login com Google OAuth
Login com email e senha
Confirmação de e-mail (Resend)
Recuperação de senha
980 figurinhas reais no banco
Catálogo com marcação em tempo real
Matching geolocalizado por raio
WhatsApp com mensagem contextual
Mapa de raio (OpenStreetMap)
Histórico de trocas com datas
Notificações com badge e polling
Perfil com avatar otimizado
Trial de 3 dias automático
Stripe Checkout em produção
Portal Stripe (gestão + cancelamento)
Webhook de assinatura sincronizado
Analytics + Microsoft Clarity
Deploy automático via GitHub
E-mail DKIM + SPF verificados

Validação

O que precisa ser verdade para o produto funcionar.

2.000 cadastros como meta do primeiro mês de operação
70% dos cadastrados devem marcar ao menos 1 figurinha
≥ 1 match gerado por usuário ativo como indicador mínimo
40% de retenção D7 como sinal de valor recorrente
NPS 30+ em survey pós-MVP via e-mail transacional e banner in-app
15+ cidades com 10 ou mais usuários para massa crítica local

Próximos passos

O produto está funcional. O lançamento está próximo.

As limitações atuais não impedem o funcionamento do MVP. Orientam as próximas iterações. Os principais pontos são melhorar ativação, revisar segurança e validar massa crítica por cidade.

01

Onboarding guiado

Reduzir a distância entre cadastro e primeiro valor percebido. O produto depende de dados do catálogo para gerar bons matches. O onboarding precisa ensinar isso rápido.

02

Análise heurística

Revisar os fluxos críticos pelos critérios de Nielsen antes do lançamento: cadastro, catálogo, matches, WhatsApp e billing. Foco em fricções que prejudicam ativação.

03

Revisão de segurança

Auditar rotas protegidas, validações de input, permissões por plano, webhook Stripe, recuperação de senha, dados sensíveis e variáveis de ambiente antes do beta público.

04

Lançamento beta público

Estratégia cidade a cidade para construir massa crítica local. Sem matches relevantes em regiões sem usuários, o produto perde valor. Por isso, concentrar aquisição antes de escalar.

05

Funil de ativação

Acompanhar cada etapa: visita → cadastro → confirmação → primeira figurinha → primeiro match → clique no WhatsApp → conversão PRO. Analytics e Clarity já instalados.

06

Survey quantitativo

Após D7, rodar survey via e-mail e in-app para validar hipóteses: proximidade como fator decisivo, matching vs. WhatsApp, clareza do onboarding, percepção do pricing PRO.

Aprendizados

Construir um produto real exige decisões muito além da interface.

01

Em mercados sazonais com janela curta, mostrar valor antes de pedir esforço demais é mais importante do que ter o produto perfeito. A velocidade de chegada ao usuário vale mais do que o refinamento prematuro.

02

Produto real exige lidar com auth, e-mail, pagamento, webhooks, migrações de banco, bugs em produção e deploy contínuo. UX é só uma das camadas, e longe de ser a mais difícil de manter.

03

IA acelera, mas exige direção clara. Quanto mais preciso o contexto e os critérios de aceite, mais útil o output. Operar bem com IA é uma habilidade de produto, não só de engenharia.

04

Em produtos locais, geolocalização não é enfeite. Ela muda a utilidade da solução. O raio de busca precisou entrar como critério central (não como filtro opcional) para o produto fazer sentido.

05

O ponto de maior fricção no produto não era a troca. Era a descoberta. Identificar e construir em cima desse recorte específico definiu tudo: o que entrou no MVP, o que ficou fora e como a monetização foi posicionada.

Como atuei no projeto

Papel

Designer de experiências digitais Product Designer Product Owner

Skills

Pesquisa de mercado Estratégia de produto UX/UI Design Implementação assistida por IA QA e operação

Ferramentas

Figma Claude Code Next.js Stripe Neon Vercel Resend

Período

Março 2026 · presente Em produção

Tem um projeto digital para tirar do lugar?

Me chame no WhatsApp para conversar sobre produto, site, landing page, marketing digital, growth ou experiência digital.